Inicio
Noticias
Videos
Contacto
Links de Interés
Intranet
Inicio
Quiénes Somos
Misión, Visión y Valores
Historia
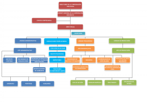
Estructura Organizacional
Consejo Empresarial
Modelo Educativo
Especialidades
Noticias
Galería
Ubicación
Admisión
Links de Interés
Estructura Organizacional
Inicio
Noticias
Videos
Contacto
Links de Interés
Intranet